Research Article
A Moderated Model of Digital Transformation in SMEs:
Digital Competencies, Digital HRM, and Organizational Culture
1 Universidad Internacional del Ecuador, Guayaquil 090511, Ecuador; ORCID: 0000-0002-3003-3431
* Correspondence: errangellu@uide.edu.ec
Received: 2025-10-15 | Revised: 2025-12-16 | Accepted: 2025-12-22 | Published: 2025-12-23
Citation: Rangel Luzuriaga, E. W. A Moderated Model of Digital Transformation in SMEs: Digital Competencies, Digital HRM, and Organizational Culture. Ceniiac, e0010. https://doi.org/10.64923/ceniiac.e0010
Copyright: © 2025 by the authors. Licensee Negocios Globales, Maracaibo, Venezuela. This article is an Open Access article distributed under the terms and conditions of the Creative Commons Attribution (CC BY) license.
ISSN: 3105-6237 (online).
Abstract: Digital transformation has become a strategic priority for small and medium-sized enterprises (SMEs), particularly in emerging economies where structural constraints intensify the challenges of digitalization. This study analyzes how digital competencies and digital human resource management influence the digital transformation of SMEs in Ecuador, considering the role of organizational culture. A quantitative approach was adopted with a non-experimental, cross-sectional, and explanatory design. Data were collected through an online survey administered between August and October 2025 to a sample of 260 managers and employees of SMEs. The analysis was conducted using Partial Least Squares Structural Equation Modeling (PLS-SEM) with SmartPLS 4. The results show that digital competencies exert a strong effect on digital human resource management and a direct effect on digital transformation. In contrast, digital human resource management does not show a significant direct effect on digital transformation, although it substantially influences organizational culture. Likewise, organizational culture does not moderate the relationship between digital human resource management and digital transformation. These findings highlight the central role of digital competencies as the main driver of digital transformation in SMEs and provide empirical evidence from an underexplored emerging-economy context.
Keywords: digital transformation; digital competencies; digital human resource management; organizational culture; SMEs; emerging economies; Ecuador
1. Introduction
Digital transformation (DT) has become a strategic priority for small and medium-sized enterprises (SMEs) due to its ability to improve operational efficiency, strengthen competitiveness, and facilitate adaptation to increasingly dynamic and digitalized business environments. However, for many SMEs—especially in emerging economies—DT remains a complex and uneven process, shaped by resource constraints, knowledge gaps, and organizational limitations (Dąbrowska et al., 2022; Klein & Todesco, 2021). In Latin America, and particularly in countries such as Ecuador, SMEs face additional challenges related to technological maturity, management professionalization, and access to talent with digital capabilities. Although the adoption of digital technologies has increased in recent years, multiple studies indicate that the incorporation of digital tools does not always translate into sustainable organizational transformation processes or consistent improvements in business performance (de Mattos et al., 2024; Jia et al., 2024). This gap between technology adoption and effective transformation suggests that the phenomenon goes beyond the mere implementation of technologies.
Recent literature has emphasized the role of organizational digital competencies (DCs) as a key factor in driving DT, enabling firms to integrate technologies into their processes, business models, and management practices (Rupeika-Apoga et al., 2022; Zhang et al., 2024). In parallel, growing interest has emerged in digital human resource management (DHRM), understood as a set of practices that use digital technologies to improve talent management, training, internal communication, and decision-making (Böhmer & Schinnenburg, 2023; Vahdat, 2022). Likewise, several studies suggest that organizational culture (OC) may influence how firms assimilate digital change, either facilitating or constraining transformation processes (Alshammari et al., 2024; Leso et al., 2023).
Nevertheless, despite these advances, empirical evidence remains fragmented and inconsistent. A significant share of studies examines these variables in isolation or focuses on developed economies, limiting understanding of how they interact within SMEs in emerging economies. Moreover, an ongoing debate persists regarding the specific role of DHRM and OC—whether as direct drivers, intermediary mechanisms, or contextual factors within DT processes (Espina-Romero et al., 2024, 2025; Malewska et al., 2024). In this context, there is a clear need for studies that integrate these dimensions into a coherent explanatory model and provide empirical evidence from underexplored organizational settings. The Ecuadorian context offers a relevant scenario for such analysis, given the weight of SMEs in the country’s productive structure and recent efforts to promote business digitalization as a strategy for economic development and sustainability.
Accordingly, this study aims to analyze how DCs and DHRM relate to DT in Ecuadorian SMEs, considering the role of OC within this process. To this end, a quantitative and explanatory approach is adopted, using Partial Least Squares Structural Equation Modeling (PLS-SEM) and a previously validated instrument adapted to the Ecuadorian context. The article is structured as follows. Section 2 presents the theoretical framework and the conceptual delimitation of the analyzed variables. Section 3 develops the proposed model and research hypotheses. Section 4 describes the materials and methods used. Section 5 reports the empirical results. Finally, Section 6 discusses the findings and presents the conclusions, limitations, and recommendations for future research.
2. Theoretical Framework
This section addresses, in an integrated manner, (i) the conceptual delimitation of the key variables, (ii) prior empirical evidence on their relationships, (iii) existing knowledge gaps, and (iv) the theoretical models that underpin the proposed hypotheses. This structure provides a solid basis for interpreting the results and discussing their theoretical and practical implications.
2.1. Key Definitions and Conceptual Delimitation
2.1.1. Digital Competencies (DCs)
DCs have evolved from a perspective focused on individual technical skills toward a broader organizational approach linked to dynamic and strategic capabilities. Rupeika-Apoga et al. (2022) define them as the combination of digital orientation and digital capability that enables firms to implement technologies effectively and adapt their business models. Recent studies extend this notion by incorporating elements such as digital resilience, digital business model maturity, and the management of technological platforms, particularly in SMEs operating in emerging markets (Aghazadeh et al., 2024). From an organizational perspective, DCs also encompass the ability to integrate technologies into talent management, OC, and sustainable practices, directly influencing DT processes (Espina-Romero et al., 2024, 2025). Nevertheless, some conceptual debate persists, as certain authors emphasize the technological component, whereas others highlight its socio-organizational nature and its link to dynamic capabilities (Zhang et al., 2024).
2.1.2. Digital Transformation (DT)
DT is a multifaceted construct that is still undergoing theoretical consolidation, particularly in the SME domain. Klein and Todesco (2021) conceptualize it as a set of strategies and tools that strengthen organizational resilience in crisis environments. In contrast, more recent approaches describe DT as a socioeconomic change that transcends the organizational level and impacts entire ecosystems through the adoption and use of digital technologies (Dąbrowska et al., 2022). Other authors emphasize its gradual and multi-phase nature, conditioned by both internal factors (structure, resources, capabilities) and external factors (customers, suppliers, institutional environment) (Jia et al., 2024). Despite these advances, the literature acknowledges that DT in SMEs remains an abstract and heterogeneous phenomenon, with challenges in its empirical operationalization, which justifies the need for studies integrating organizational and human dimensions (de Mattos et al., 2024).
2.1.3. Digital Human Resource Management (DHRM)
DHRM emerges as an extension of traditional people management, incorporating digital technologies to optimize processes, improve decision-making, and enhance organizational performance. Vahdat (2022) and Alhamad et al. (2022) agree that DHRM involves the use of electronic systems to increase efficiency in human resource practices, while more advanced approaches incorporate automation, data analytics, and machine learning to support strategic functions such as recruitment, training, and performance evaluation (Garg et al., 2022). From this perspective, DHRM not only fulfills an operational role but also acts as an articulating mechanism between DCs and organizational change processes, influencing both internal culture and the firm’s capacity to advance its DT.
2.1.4. Organizational Culture (OC)
OC is generally defined as the set of values, beliefs, norms, and practices that guide the behavior of organizational members. In the SME context, several studies highlight its role as a facilitator or barrier to innovation and DT (Leso et al., 2023). Recent research underscores that a culture oriented toward learning, collaboration, and change increases the effectiveness of digital initiatives, whereas rigid cultures tend to limit their impact (Alshammari et al., 2024). Furthermore, the literature shows that OC can act as a mediating or moderating variable in the relationships between management practices and organizational performance, reinforcing or attenuating the effects of digitalization (Malewska et al., 2024).
2.2. Review of Prior Studies and Empirical Findings
2.2.1. Digital Competencies and Digital Transformation in SMEs
Multiple studies consistently demonstrate that DCs constitute a fundamental enabling factor for DT in SMEs. Rupeika-Apoga et al. (2022) show that digital orientation and capability positively influence business model adaptation and firm performance. Similarly, Zhang et al. (2024) indicate that DCs, understood as dynamic capabilities, allow firms to perceive and respond more agilely to technological changes in the environment. In emerging economy contexts, these competencies become even more relevant due to the need to compensate for structural limitations through the strategic use of digital technologies (Aghazadeh et al., 2024). However, some studies warn that the mere availability of digital resources does not guarantee effective transformation if adequate organizational and managerial integration is lacking (Proksch et al., 2024).
2.2.2. Digital Competencies and Digital Human Resource Management
Empirical evidence also supports a positive relationship between DCs and DHRM. Organizations with stronger digital capabilities tend to be more successful in implementing E-HRM systems, process automation, and data analytics in talent management (Alhamad et al., 2022; Vahdat, 2022). In this regard, Garg et al. (2022) highlight that the adoption of data analytics- and machine learning-based tools improves efficiency and the quality of decision-making in human resources. Nevertheless, in Latin American SMEs, DHRM implementation is often partial and uneven due to internal resistance and cultural constraints, reinforcing the need to analyze this construct in interaction with other organizational factors.
2.2.3. Digital Human Resource Management and Digital Transformation
The literature agrees that DHRM plays a strategic role in DT processes. Vrontis et al. (2022) argue that the automation and digitalization of human resource practices directly contribute to organizational performance and the adoption of digital innovations. Likewise, Böhmer and Schinnenburg (2023) provide evidence that the digitalization of internal communication, training, and the use of data in HRM facilitates alignment among people, processes, and technology. However, recent studies indicate that the impact of DHRM on DT is not uniform, as it depends on the degree of cultural alignment and leadership support, particularly in SMEs with less formalized structures (Leso et al., 2023).
2.2.4. Digital Human Resource Management and Organizational Culture
DHRM has also been identified as a relevant antecedent of OC. Alhamad et al. (2022) argue that digital training and continuous learning contribute to the development of cultures that are more open to innovation and change. Complementarily, Isensee et al. (2023) point out that digital practices in talent management influence organizational values and behaviors, shaping cultures oriented toward sustainability and digitalization. In SMEs, where culture is often strongly influenced by founders or leaders, DHRM can act as a mechanism for institutionalizing digital and collaborative values.
2.3. Knowledge Gaps and Research Voids
Despite the progress of the literature, several relevant gaps remain. First, most studies analyze DCs, DHRM, or OC in isolation, without integrating them into a single explanatory model applied to SMEs in emerging economies such as Ecuador (de Mattos et al., 2024). Second, the role of OC has predominantly been examined as a mediating variable, with limited empirical evidence regarding its moderating function in the relationship between DHRM and DT (Malewska et al., 2024). These gaps limit the understanding of the contextual mechanisms that explain why similar digitalization initiatives yield different outcomes across organizations, thereby justifying the relevance of the present study.
2.4. Reference Models and Theoretical Foundations
This study is primarily grounded in Dynamic Capabilities Theory, which posits that organizations must develop capabilities to integrate, build, and reconfigure resources in response to changing environments. From this perspective, DCs and DHRM represent organizational capabilities that enable Ecuadorian SMEs to respond to competitive and technological pressures (Zhang et al., 2024). Additionally, contributions from strategic human resource management are incorporated to explain how HRM practices influence organizational performance and the adoption of innovations (Vrontis et al., 2022), as well as from OC theory, which emphasizes its role as a facilitator or barrier to organizational change (Alshammari et al., 2024). However, these approaches have been criticized for their limited consideration of context and contingent effects, which reinforces the inclusion of OC as a moderating variable.
2.5. Relationship with Study Hypotheses
The reviewed theoretical and empirical evidence supports the proposed hypotheses. DCs positively influence DHRM (H1) and DT (H2), as indicated by Rupeika-Apoga et al. (2022) and Zhang et al. (2024). Likewise, DHRM exerts a direct effect on DT (H3) and OC (H4), in line with Vrontis et al. (2022) and Isensee et al. (2023). Finally, the literature supports that an OC favorable to change strengthens the impact of DHRM practices on DT (H5), particularly in SMEs operating in emerging economies (Leso et al., 2023; Malewska et al., 2024). Figure 1 presents the proposed model for this study
.

Figure 1. Model proposed for this study
3. Hypotheses Development
3.1. Digital Competencies and Digital Human Resource Management
Organizational DCs facilitate the adoption of technologies in talent management, enabling process automation, improved internal communication, and stronger data-driven decision-making. Empirical evidence indicates that organizations with higher digital capabilities exhibit more advanced levels of E-HRM implementation and digital human resource practices (Alhamad et al., 2022; Vahdat, 2022). In SMEs operating in emerging economies, these competencies are particularly critical for compensating structural constraints and professionalizing human capital management (Rupeika-Apoga et al., 2022). Accordingly, the following hypothesis is proposed:
H1. DCs positively and significantly influence DHRM.
3.2. Digital Competencies and Digital Transformation
From a dynamic capabilities perspective, DCs enable firms to identify technological opportunities, reconfigure resources, and adapt their business models in response to changing environments (Zhang et al., 2024). Recent studies confirm that SMEs with stronger DCs progress more deeply in their DT processes (Aghazadeh et al., 2024; Proksch et al., 2024). In the Ecuadorian context, these competencies constitute a critical factor for closing the gap between technology adoption and effective organizational change. Therefore, the following hypothesis is proposed:
H2. DCs positively and significantly influence DT.
3.3. Digital Human Resource Management and Digital Transformation
DHRM acts as an articulating mechanism between technology and people by aligning human capital with DT objectives. The literature shows that the digitalization of human resource practices directly contributes to the adoption of innovations and organizational performance (Vrontis et al., 2022; Böhmer & Schinnenburg, 2023). In SMEs, this effect becomes particularly relevant by facilitating internal coherence and acceptance of technological change. Accordingly, the following hypothesis is proposed:
H3. DHRM positively and significantly influences DT.
3.4. Digital Human Resource Management and Organizational Culture
The implementation of digital practices in human resources promotes values associated with continuous learning, collaboration, and innovation, thereby influencing the configuration of OC. Prior studies show that digital training and the use of technologies in HRM foster cultures that are more open to change (Alhamad et al., 2022; Isensee et al., 2023). In Ecuadorian SMEs, where culture is often strongly shaped by leadership, DHRM can act as a catalyst for cultural change. Therefore, the following hypothesis is proposed:
H4. DHRM positively and significantly influences OC.
3.5. The Moderating Role of Organizational Culture
OC constitutes a key contextual factor that can enhance or constrain the impact of digital management practices on organizational transformation. Recent literature indicates that cultures oriented toward learning, flexibility, and innovation strengthen the effect of DHRM on DT (Leso et al., 2023; Malewska et al., 2024). In emerging economies, this moderating role is particularly relevant due to the resistance to change present in many SMEs. In this regard, the following hypothesis is proposed:
H5. OC positively moderates the relationship between DHRM and DT, such that when OC is high, the effect of DHRM on DT is stronger.
4. Materials and Methods
This section presents the six methodological steps applied in the study in order to achieve the measurement and validation of the proposed model (Figure 2).

Figure 2. Methodological steps applied.
4.1. Research Design
The study was conducted using a quantitative approach with a non-experimental, cross-sectional, and explanatory design, as the variables were measured at a single point in time without deliberate manipulation, with the aim of analyzing causal relationships among latent constructs (Hernández-Sampieri & Mendoza, 2018). This design is appropriate for evaluating theoretical models based on structural equation modeling and for testing hypotheses in real organizational contexts, such as Ecuadorian SMEs.
4.2. Population, Sample, and Sampling
The study population consisted of executives, managers, and employees with management responsibilities in small and medium-sized enterprises in Ecuador. Data collection was carried out through an online survey administered between August and October 2025. A final sample of 260 valid responses was obtained. A non-probabilistic convenience sampling technique was employed, considering the ease of access to participants through institutional contacts and business networks. Although this type of sampling limits the statistical generalizability of the results, it is widely used and methodologically accepted in explanatory and exploratory studies conducted in contexts where complete or updated sampling frames are not available, as is often the case with SMEs in emerging economies (J. F. Hair et al., 2022; Stratton, 2023).
4.3. Participant Characteristics
The sample consisted primarily of representatives of small and medium-sized enterprises (Table 1), with greater participation from small firms (47.3%) and medium-sized firms (43.9%), while microenterprises accounted for 8.8%. Regarding gender, 53.5% of respondents were men and 46.5% were women. In terms of educational level, 35.0% held a bachelor’s degree, 22.3% had postgraduate studies, and 42.7% reported other forms of academic training. The age distribution shows a balanced participation among the 20–30 (28.5%), 30–40 (31.2%), and over-40 (31.1%) age groups, allowing the capture of perceptions from different stages of work experience.
Table 1. Sociodemographic characteristics of the sample
|
Variable |
Category |
n |
% |
|
Firm size (SMEs only) |
Microenterprise |
23 |
8.8 |
|
Small enterprise |
123 |
47.3 |
|
|
Medium-sized enterprise |
114 |
43.9 |
|
|
Respondent gender |
Male |
139 |
53.5 |
|
Female |
121 |
46.5 |
|
|
Educational attainment |
Bachelor’s degree |
91 |
35.0 |
|
Graduate degree |
58 |
22.3 |
|
|
Other |
111 |
42.7 |
|
|
Age |
Up to 20 years |
24 |
9.2 |
|
20–30 years |
74 |
28.5 |
|
|
30–40 years |
81 |
31.2 |
|
|
Over 40 years |
81 |
31.1 |
4.4. Measurement Instrument
Data were collected using a structured questionnaire consisting of 21 items, adapted to the context of Ecuadorian SMEs from a previously validated instrument developed by Espina-Romero et al. (2024). The instrument measures four constructs: DCs, DHRM, DT, and OC. Items were measured using a five-point Likert scale, where 1 represents a very low level and 5 a very high level according to the respondent’s perception. The adaptation process included linguistic and contextual adjustments to ensure semantic clarity and cultural relevance, while preserving the original conceptual structure and theoretical validity of the constructs, as recommended by Hair et al. (2019).
4.5. Data Collection Procedure
The survey was administered online using a secure digital platform. Participants were informed about the academic purpose of the study, the voluntary nature of their participation, and the confidentiality of the information provided. No personally identifiable data were collected, ensuring anonymity and the exclusive use of the information for scientific purposes, in accordance with good ethical practices in applied social research (Hernández-Sampieri & Mendoza, 2018).
4.6. Data Analysis Techniques
Data analysis was conducted using Partial Least Squares Structural Equation Modeling (PLS-SEM) with the SmartPLS 4 software (Ringle et al., 2024). This technique is suitable for explanatory studies, complex models with latent variables, and moderate sample sizes, and it does not require strict assumptions of multivariate normality (J. F. Hair et al., 2019, 2022). The analysis was performed in two stages. First, the measurement model was evaluated using indicators of internal reliability, convergent validity, and discriminant validity. Second, the structural model was estimated to analyze direct effects and the proposed moderating effect, considering path coefficients, t-values, confidence intervals, R² values, and effect sizes (f²), following methodological recommendations (Chin, 2010; J. F. Hair et al., 2022).
5. Results
5.1. Reliability and Validity Analysis of the Measurement Model
The results in Table 2 indicate adequate levels of internal reliability and convergent validity for all constructs in the model. First, the factor loadings of the items exceed the minimum recommended threshold of 0.700 in most cases, indicating an adequate relationship between the indicators and their latent constructs (J. Hair et al., 2019). Although some items show values close to the lower bound, they remain within acceptable ranges and do not compromise the consistency of the model.
Table 2. Internal reliability and convergent validity of the measurement model
|
Construct |
Item |
Loadings |
Cronbach’s Alpha |
rho_a |
rho_c |
AVE |
|
Digital Human Resource Management |
DHRM1 |
0.869 |
0.914 |
0.914 |
0.935 |
0.743 |
|
DHRM2 |
0.885 |
|||||
|
DHRM3 |
0.865 |
|||||
|
DHRM4 |
0.846 |
|||||
|
DHRM5 |
0.845 |
|||||
|
Digital Transformation |
DT1 |
0.728 |
0.850 |
0.860 |
0.893 |
0.626 |
|
DT2 |
0.824 |
|||||
|
DT3 |
0.733 |
|||||
|
DT4 |
0.809 |
|||||
|
DT5 |
0.854 |
|||||
|
Digital Competencies |
DCs1 |
0.943 |
0.954 |
0.954 |
0.967 |
0.879 |
|
DCs2 |
0.948 |
|||||
|
DCs3 |
0.953 |
|||||
|
DCs4 |
0.906 |
|||||
|
Organizational Culture |
OC1 |
0.710 |
0.899 |
0.903 |
0.920 |
0.623 |
|
OC2 |
0.821 |
|||||
|
OC3 |
0.816 |
|||||
|
OC4 |
0.813 |
|||||
|
OC5 |
0.771 |
|||||
|
OC6 |
0.822 |
|||||
|
OC7 |
0.764 |
|||||
|
OC x DHRM |
1.000 |
Internal reliability is confirmed through Cronbach’s alpha (Cronbach, 1951), with values ranging from 0.850 to 0.954 for DHRM, DT, DCs, and OC. These results exceed the minimum criterion of 0.700 and fall within the optimal range recommended for explanatory studies, demonstrating high internal consistency of the scales used (J. F. Hair et al., 2022; Nunnally & Bernstein, 1994). Complementarily, the rho_a and rho_c coefficients present values above 0.850 across all constructs, confirming the stability and composite reliability of the measurement model. Rho_c reaches high values for DCs and DHRM, indicating high precision in the measurement of these constructs and reinforcing the robustness of the estimated model (Dijkstra & Henseler, 2015; J. F. Hair et al., 2019).
Convergent validity is assessed through AVE, with values exceeding the 0.500 threshold for all constructs, confirming that each latent variable explains more than 50% of the variance of its indicators. This result shows that the items converge adequately in measuring their respective constructs and supports the quality of the measurement model (Fornell & Larcker, 1981). Finally, the interaction term OC × DHRM presents a factor loading of 1.000, which is consistent with the procedure for creating moderating variables in PLS-SEM models and does not affect the reliability or validity criteria of the model, as long as the main constructs have been previously validated, as is the case in this study (J. F. Hair et al., 2022).
5.2. Discriminant Validity Analysis (HTMT and Fornell–Larcker)
The HTMT criterion results show that all relationships among DCs, DHRM, DT, OC, and OC × DHRM present values below the conservative threshold of 0.850, indicating adequate discriminant validity among the model constructs (Table 3). In particular, the highest relationships, such as DCs–DHRM and DCs–DT, remain below the recommended limit, confirming that the constructs are empirically distinguishable and do not present conceptual overlap issues (Henseler et al., 2015; Hair et al., 2022). The values associated with the interaction term OC × DHRM are notably low, evidencing correct specification of the moderating construct and the absence of conceptual collinearity with its constituent variables.
Table 3. Discriminant validity of the measurement model (HTMT and Fornell–Larcker)
|
DCs |
DHRM |
DT |
OC |
OC x DHRM |
||
|
HTMT |
DCs |
|||||
|
DHRM |
0.794 |
|||||
|
DT |
0.731 |
0.714 |
||||
|
OC |
0.442 |
0.583 |
0.437 |
|||
|
OC x DHRM |
0.061 |
0.099 |
0.068 |
0.371 |
||
|
Fornell & Larckert |
DCs |
0.938 |
||||
|
DHRM |
0.743 |
0.862 |
||||
|
DT |
0.665 |
0.636 |
0.791 |
|||
|
OC |
0.421 |
0.539 |
0.387 |
0.789 |
Complementarily, the Fornell–Larcker criterion confirms these results. The square root of the AVE for each construct, located on the main diagonal, is higher than the correlations with the other constructs in all cases. This pattern indicates that DCs, DHRM, DT, and OC share more variance with their own indicators than with other constructs in the model, thus meeting the classical criterion for discriminant validity (Fornell & Larcker, 1981). Cross-correlations remain at moderate levels, reinforcing the conceptual differentiation among the analyzed variables.
5.3. Analysis of Direct Effects and the Moderating Effect
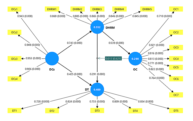
The results of the structural model show that the proposed direct effects are positive and statistically significant, except for the moderating effect (Table 4). First, DCs shows a strong and significant effect on DHRM (β = 0.743; p < 0.001), explaining 55.20% of its variance. This result indicates that DCs is a key predictor of the digitalization of talent management, with a substantive effect according to criteria for interpreting coefficients in PLS-SEM (Hair et al., 2019; Hair et al., 2022).
Table 4. Structural model results: direct effects and moderating effect
|
Hypothesis |
Sample (O) |
t-value |
p-value |
2.5% CI |
97.5% CI |
R² |
Nature of the Effect |
|
H1: DCs → DHRM |
0.743 |
25.292 |
0.000 |
0.679 |
0.795 |
55.20% |
Positive and significant |
|
H2: DCs → DT |
0.665 |
15.842 |
0.000 |
0.571 |
0.736 |
48.90% |
Positive and significant |
|
H3: DHRM → DT |
0.323 |
4.379 |
0.000 |
0.172 |
0.461 |
48.90% |
Positive and significant |
|
H4: DHRM → OC |
0.539 |
10.85 |
0.000 |
0.429 |
0.626 |
29.00% |
Positive and significant |
|
H5: OC x DHRM → DT |
0.017 |
0.495 |
0.621 |
-0.047 |
0.085 |
— |
Not significant |
Likewise, DCs exerts a positive and significant effect on DT (β = 0.665; p < 0.001), explaining 48.90% of the variance of DT. This finding confirms that DCs acts as a direct driver of DT, reinforcing the idea that organizational transformation largely depends on internal digital capabilities (Chin, 2010; Hair et al., 2019). DHRM also shows a positive and significant effect on DT (β = 0.323; p < 0.001), contributing together with DCs to explaining 48.90% of the variance of the dependent construct. Although this effect is moderate in magnitude, it is relevant from an explanatory perspective, as it provides evidence of the role of human capital digitalization as an enabling mechanism for DT (Hair et al., 2022). Regarding OC, the results indicate that DHRM has a positive and significant effect (β = 0.539; p < 0.001), explaining 29.00% of its variance. This effect can be considered moderate-to-high, suggesting that the digitalization of human resource practices substantially contributes to shaping an OC oriented toward change and innovation (Henseler et al., 2015; Hair et al., 2019).
In contrast, the moderating effect of OC on the relationship between DHRM and DT is not statistically significant (β = 0.017; p = 0.621), and the confidence interval includes zero. This result indicates that OC does not significantly alter the strength of the effect of DHRM on DT in the analyzed context. From a methodological perspective, this finding is consistent with models in which direct effects absorb a large share of the explained variance, reducing the explanatory power of interaction terms (Chin et al., 2003; J. F. Hair et al., 2022).
5.3. Effect Size Analysis (f²)
Effect size (f²) allows assessing the relative contribution of each structural relationship to the explained variance of the endogenous variable, complementing statistical significance. According to Cohen (1988) and Hair et al. (2019), f² values around 0.020 indicate small effects, 0.150 medium effects, and 0.350 large effects. The results show that DCs exerts a very large effect on DHRM (f² = 1.230; p < 0.001), indicating that DCs is the main determinant of the digitalization of talent management (Table 5). This effect size far exceeds conventional thresholds, evidencing a substantive and dominant contribution in the model, consistent with the interpretation of strong effects in PLS-SEM (Hair et al., 2022).
Table 5. Effect size (f²) and hypothesis confirmation of the structural model
|
f2 |
t-value |
p-value |
2.5% CI |
97.5% CI |
|
|
DCs → DHRM |
1.230 |
5.528 |
0.000 |
0.630 |
0.630 |
|
DCs → DT |
0.158 |
2.398 |
0.017 |
0.151 |
0.151 |
|
DHRM → DT |
0.064 |
1.612 |
0.107 |
-0.124 |
0.008 |
|
DHRM → OC |
0.409 |
3.657 |
0.000 |
0.347 |
0.383 |
|
OC x DHRM → DT |
0.001 |
0.139 |
0.890 |
-0.084 |
0.052 |
For the relationship DCs → DT, the effect size is medium (f² = 0.158; p = 0.017), indicating that DCs contributes meaningfully, though not dominantly, to explaining DT. This result confirms that DCs acts as a direct driver of DT, complementing other model factors. In contrast, the relationship DHRM → DT shows a small effect (f² = 0.064) and does not reach statistical significance (p = 0.107), suggesting that although DHRM influences DT in terms of the structural coefficient, its incremental contribution to explained variance is limited when DCs is present in the model. This pattern is consistent with models where strong predictors absorb much of the explanatory power (Hair et al., 2019). The relationship DHRM → OC shows a large effect (f² = 0.409; p < 0.001), indicating that the digitalization of talent management makes a substantial contribution to explaining OC. This result reinforces the role of DHRM as a key factor in the cultural configuration of organizations. Finally, the interaction effect OC × DHRM on DT is virtually null (f² = 0.001; p = 0.890), confirming the absence of a relevant moderating effect. The confidence interval includes zero, reinforcing the lack of practical and statistical impact of this relationship. Table 6 presents the summary of hypothesis confirmation.
Table 6. Summary of hypothesis confirmation
|
Hypothesis |
Relationship |
f² |
Effect size |
Supported |
|
H1 |
DCs → DHRM |
1.230 |
Very large |
Yes |
|
H2 |
DCs → DT |
0.158 |
Medium |
Yes |
|
H3 |
DHRM → DT |
0.064 |
Small |
No |
|
H4 |
DHRM → OC |
0.409 |
Large |
Yes |
|
H5 |
OC × DHRM → DT |
0.001 |
Negligible |
No |
Figure 3 shows the final model generated by SmartPLS 4.

Figure 3. Final Measurement Model
6. Discussion and Conclusions
6.1. Discussion of Results
The objective of this study was to analyze the effect of DCs and DHRM on DT in SMEs in Ecuador, as well as to examine the role of OC as a moderating variable. The results show partial support for the proposed hypotheses. Specifically, the direct effects of DCs on DHRM (H1) and DT (H2), as well as the effect of DHRM on OC (H4), are confirmed. In contrast, the direct effect of DHRM on DT (H3) and the moderating effect of OC on the relationship between DHRM and DT (H5) are not supported. The most relevant effects correspond to DCs → DHRM, with a very large effect size, and DCs → DT, with a medium effect size. First, the strong effect of DCs on DHRM confirms that organizational DCs constitute the primary enabler of the digitalization of talent management. This result is consistent with prior studies emphasizing that digital maturity conditions the effective adoption of E-HRM and HR Tech practices (Rupeika-Apoga et al., 2022; Vahdat, 2022). The added value of this study lies in providing empirical evidence from Ecuadorian SMEs, reinforcing the idea that in emerging economies, the digitalization of human resources fundamentally depends on the prior level of organizational DCs.
Likewise, the positive and significant effect of DCs on DT aligns with the literature that conceptualizes DCs as dynamic capabilities enabling organizations to adapt, reconfigure resources, and advance in DT processes (Zhang et al., 2024; Aghazadeh et al., 2024). This finding confirms that DCs represent the main driver of DT in the model, even when organizational practices such as DHRM and cultural factors are incorporated. In contrast, hypothesis H3 (DHRM → DT) is not supported, as although the structural coefficient is positive, the effect size is small and not significant. This result partially differs from studies that have identified a direct relationship between the digitalization of human resources and DT (Vrontis et al., 2022; Böhmer & Schinnenburg, 2023). A possible explanation is that, in the analyzed context, the impact of DHRM on DT is indirect and conditioned by the dominant presence of DCs, which absorbs a large share of the explained variance. This finding suggests that DHRM alone is not sufficient to drive DT unless it is accompanied by a solid level of organizational DCs.
On the other hand, the positive and significant effect of DHRM on OC confirms that the digitalization of human resource practices substantially contributes to the cultural configuration of SMEs. This result is consistent with Alhamad et al. (2022) and Isensee et al. (2023), who argue that digital training, digital internal communication, and data use foster organizational cultures that are more open to learning and change. In this sense, DHRM appears to act more as a cultural determinant than as a direct driver of DT. Finally, the moderating hypothesis H5 is not supported, as the interaction term OC × DHRM does not show a significant effect on DT. This result contrasts with studies that have identified a moderating or mediating role of OC in DT processes (Leso et al., 2023; Malewska et al., 2024). In the context of Ecuadorian SMEs, a possible explanation is that OC primarily acts as an outcome of human resource digitalization rather than as a contingent factor that amplifies its impact on DT. From a theoretical perspective, this finding suggests that the role of OC is not universal and depends on the level of digital maturity and the institutional context.
6.2. Theoretical and Practical Contributions
From a theoretical standpoint, this study contributes to the literature on DT in SMEs by demonstrating that DCs are the central capability driving both the digitalization of human resources and DT. The results refine Dynamic Capabilities Theory by showing that not all digital organizational practices generate direct effects on DT. In particular, the lack of support for H3 and H5 challenges the assumption that DHRM and OC automatically act as catalysts for DT. In practical terms, the findings indicate that SMEs should prioritize the development of DCs before expecting significant impacts of DHRM on DT. The implementation of digital tools in human resources can strengthen OC but does not, by itself, guarantee substantial advances in DT. For public policymakers, these results suggest that support programs for SMEs should focus on strengthening organizational DCs rather than solely promoting the adoption of isolated technological solutions.
6.3. Study Limitations
This study presents limitations that should be considered when interpreting the results. The cross-sectional design prevents the establishment of temporal causality among variables. The use of non-probabilistic convenience sampling limits the generalizability of the findings to other SMEs or national contexts. In addition, the use of self-reported data may introduce perceptual biases. Nevertheless, these limitations are common in explanatory studies conducted in organizational contexts and do not invalidate the robustness of the estimated model.
6.4. Recommendations for Future Research
Future research could employ longitudinal designs to analyze whether the effect of DHRM on DT emerges at more advanced stages of digital maturity. Likewise, it is suggested to explore mediation models in which OC acts as an intermediate outcome between DHRM and other indicators of organizational performance. Finally, comparative studies across countries or sectors would allow assessing the stability of these findings in different institutional contexts.
6.5. Conclusions
This study shows that DT in SMEs in Ecuador is primarily driven by organizational DCs. Although DHRM strengthens OC, it does not exert a significant direct effect on DT, nor does OC moderate this relationship. These results provide a more nuanced view of the role of DHRM and OC in DT, highlighting the centrality of DCs as a strategic factor in emerging economies.
Author Contributions: The author was solely responsible for the conceptualization, methodology, data collection, analysis, interpretation of results, and writing of the manuscript. The author has read and approved the final version of the manuscript.
Funding: This research received no external funding.
Data Availability Statement: The data supporting the findings of this study are included within the manuscript.
Conflicts of Interest: The authors declare no conflicts of interest.
References
Aghazadeh, H., Zandi, F., Amoozad Mahdiraji, H., & Sadraei, R. (2024). Digital transformation and SME internationalisation: unravelling the moderated-mediation role of digital capabilities, digital resilience and digital maturity. Journal of Enterprise Information Management, 37(5), 1499–1526. https://doi.org/10.1108/JEIM-02-2023-0092
Alhamad, A., Alshurideh, M., Alomari, K., Al Kurdi, B., Alzoubi, H., Hamouche, S., & Al-Hawary, S. (2022). The effect of electronic human resources management on organizational health of telecommunications companies in Jordan. International Journal of Data and Network Science, 6(2), 429–438. https://doi.org/10.5267/j.ijdns.2021.12.011
Alshammari, K. H., Alshallaqi, M., & Al-Mamary, Y. H. (2024). Digital transformation dilemma in the era of changing dynamics: How organizational culture influence the success of digital transformation. Human Systems Management, 43(4), 455–472. https://doi.org/10.3233/HSM-230163
Böhmer, N., & Schinnenburg, H. (2023). Critical exploration of AI-driven HRM to build up organizational capabilities. Employee Relations: The International Journal, 45(5), 1057–1082. https://doi.org/10.1108/ER-04-2022-0202
Chin, W. W. (2010). How to Write Up and Report PLS Analyses. In Handbook of Partial Least Squares (pp. 655–690). Springer Berlin Heidelberg. https://doi.org/10.1007/978-3-540-32827-8_29
Chin, W. W., Marcolin, B. L., & Newsted, P. R. (2003). A Partial Least Squares Latent Variable Modeling Approach for Measuring Interaction Effects: Results from a Monte Carlo Simulation Study and an Electronic-Mail Emotion/Adoption Study. Information Systems Research, 14(2), 189–217. https://doi.org/10.1287/isre.14.2.189.16018
Cohen, J. (1988). Statistical Power Analysis for the Behavioral Sciences (2nd ed.). Lawrence Erlbaum Associates. https://doi.org/10.1016/C2013-0-10517-X
Cronbach, L. J. (1951). Coefficient alpha and the internal structure of tests. Psychometrika, 16(3), 297–334. https://doi.org/10.1007/BF02310555
Dąbrowska, J., Almpanopoulou, A., Brem, A., Chesbrough, H., Cucino, V., Di Minin, A., Giones, F., Hakala, H., Marullo, C., Mention, A., Mortara, L., Nørskov, S., Nylund, P. A., Oddo, C. M., Radziwon, A., & Ritala, P. (2022). Digital transformation, for better or worse: a critical multi‐level research agenda. R&D Management, 52(5), 930–954. https://doi.org/10.1111/radm.12531
de Mattos, C. S., Pellegrini, G., Hagelaar, G., & Dolfsma, W. (2024). Systematic literature review on technological transformation in SMEs: a transformation encompassing technology assimilation and business model innovation. Management Review Quarterly, 74(2), 1057–1095. https://doi.org/10.1007/s11301-023-00327-7
Dijkstra, T. K., & Henseler, J. (2015). Consistent Partial Least Squares Path Modeling. MIS Quarterly, 39(2), 297–316. https://doi.org/10.25300/MISQ/2015/39.2.02
Espina-Romero, L., Chafloque-Céspedes, R., Izaguirre Olmedo, J., Albarran Taype, R., & Ochoa-Díaz, A. (2025). Driving Digital Transformation in Lima’s SMEs: Unveiling the Role of Digital Competencies and Organizational Culture in Business Success. Administrative Sciences, 15(1). https://doi.org/10.3390/admsci15010019
Espina-Romero, L., Ríos Parra, D., Gutiérrez Hurtado, H., Peixoto Rodriguez, E., Arias-Montoya, F., Noroño-Sánchez, J. G., Talavera-Aguirre, R., Ramírez Corzo, J., & Vilchez Pirela, R. A. (2024). The Role of Digital Transformation and Digital Competencies in Organizational Sustainability: A Study of SMEs in Lima, Peru. Sustainability, 16(16), 6993. https://doi.org/10.3390/su16166993
Fornell, C., & Larcker, D. F. (1981). Evaluating Structural Equation Models with Unobservable Variables and Measurement Error. Journal of Marketing Research, 18(1), 39–50. https://doi.org/10.1177/002224378101800104
Garg, S., Sinha, S., Kar, A. K., & Mani, M. (2022). A review of machine learning applications in human resource management. International Journal of Productivity and Performance Management, 71(5), 1590–1610. https://doi.org/10.1108/IJPPM-08-2020-0427
Hair, J. F., Anderson, R. E., Babin, B., Black, W. C., Babin, B., & Anderson, R. E. (2019). Multivariate Data Analysis. In Australia : Cengage: Vol. 7 edition (8th ed.). Cengage Learning. https://goo.su/MXrsrYW
Hair, J. F., Hult, G. T. M., Ringle, C. M., & Sarstedt, M. (2022). A Primer on Partial Least Squares Structural Equation Modeling (PLS-SEM). In Quantitative Techniques for Business & Management Research (Third). SAGE Publications Inc. https://goo.su/XFnXR
Hair, J., Risher, J., Sarstedt, M., & Ringle, C. (2019). When to use and how to report the results of PLS-SEM. European Business Review, 31(1), 2–24. https://doi.org/10.1108/EBR-11-2018-0203
Hernández-Sampieri, R., & Mendoza, C. (2018). Las rutas Cuantitativa Cualitativa y Mixta. In Metodología de la investigación: las rutas cuantitativa, cualitativa y mixta. https://doi.org/10.22201/fesc.20072236e.2019.10.18.6
Isensee, C., Teuteberg, F., & Griese, K. (2023). How can corporate culture contribute to emission reduction in the construction sector? An SME case study on beliefs, actions, and outcomes. Corporate Social Responsibility and Environmental Management, 30(2), 1005–1022. https://doi.org/10.1002/csr.2368
Jia, J., Xu, Y., & Li, W. (2024). A study on the strategic momentum of SMEs’ digital transformation: Evidence from China. Technological Forecasting and Social Change, 200, 123038. https://doi.org/10.1016/j.techfore.2023.123038
Klein, V. B., & Todesco, J. L. (2021). COVID‐19 crisis and SMEs responses: The role of digital transformation. Knowledge and Process Management, 28(2), 117–133. https://doi.org/10.1002/kpm.1660
Leso, B. H., Cortimiglia, M. N., & Ghezzi, A. (2023). The contribution of organizational culture, structure, and leadership factors in the digital transformation of SMEs: a mixed-methods approach. Cognition, Technology & Work, 25(1), 151–179. https://doi.org/10.1007/s10111-022-00714-2
Malewska, K., Cyfert, S., Chwiłkowska-Kubala, A., Mierzejewska, K., & Szumowski, W. (2024). The missing link between digital transformation and business model innovation in energy SMEs: The role of digital organisational culture. Energy Policy, 192, 114254. https://doi.org/10.1016/j.enpol.2024.114254
Nunnally, J. C., & Bernstein, I. H. (1994). Psychometric Theory (3rd ed.). McGRAW-HILL Inc. https://goo.su/mHdCb
Proksch, D., Rosin, A. F., Stubner, S., & Pinkwart, A. (2024). The influence of a digital strategy on the digitalization of new ventures: The mediating effect of digital capabilities and a digital culture. Journal of Small Business Management, 62(1), 1–29. https://doi.org/10.1080/00472778.2021.1883036
Ringle, C. M., Wende, S., & Becker, J.-M. (2024). SmartPLS 4 (4.1.0.3). https://www.smartpls.com
Rupeika-Apoga, R., Petrovska, K., & Bule, L. (2022). The Effect of Digital Orientation and Digital Capability on Digital Transformation of SMEs during the COVID-19 Pandemic. Journal of Theoretical and Applied Electronic Commerce Research, 17(2), 669–685. https://doi.org/10.3390/jtaer17020035
Stratton, S. J. (2023). Population Sampling: Probability and Non-Probability Techniques. Prehospital and Disaster Medicine, 38(2), 147–148. https://doi.org/10.1017/S1049023X23000304
Vahdat, S. (2022). The role of IT-based technologies on the management of human resources in the COVID-19 era. Kybernetes, 51(6), 2065–2088. https://doi.org/10.1108/K-04-2021-0333
Vrontis, D., Chaudhuri, R., & Chatterjee, S. (2022). Adoption of Digital Technologies by SMEs for Sustainability and Value Creation: Moderating Role of Entrepreneurial Orientation. Sustainability (Switzerland), 14(13). https://doi.org/10.3390/su14137949
Vrontis, D., Christofi, M., Pereira, V., Tarba, S., Makrides, A., & Trichina, E. (2022). Artificial intelligence, robotics, advanced technologies and human resource management: a systematic review. International Journal of Human Resource Management, 33(6), 1237–1266. https://doi.org/10.1080/09585192.2020.1871398
Zhang, M., Chen, X., Xie, H., Esposito, L., Parziale, A., Taneja, S., & Siraj, A. (2024). Top of tide: Nexus between organization agility, digital capability and top management support in SME digital transformation. Heliyon, 10(10), e31579. https://doi.org/10.1016/j.heliyon.2024.e31579
Disclaimer/Publisher’s Note: The statements, opinions, and data contained in all publications are solely those of the individual authors and contributors, and do not necessarily reflect those of Ceniiac Journal of Negocios Globales, its publisher, or the editors. Neither the journal, the publisher, nor the editors assume responsibility for any harm to people or property resulting from the use of any ideas, methods, instructions, or products mentioned in the content.